Dạy học dự án hương nghiệp có nhiều cơ hội để thực hiện quan điểm dạy học định hướng vào nguòi học, quan điểm dạy học định hướng vào nguòi học và quan điểm dạy học tích hợp. Dạy học dự án góp phần gắn lý thuyết với thực hành, tư duy và hành động, nhà trường và xã hội, tham gia tích cực vào việc đào tạo năng lực làm việc tự lực, năng lực sáng tạo, năng lực giải quyết vấn đề phức hợp, tinh thần trách nhiệm và khả năng cộng tác làm việc của nguòi học.
Đặc trưng của dạy học dự án

Dạy học dự án hỗ trợ phát triển cả kỹ năng tư duy siêu nhận thức lẫn tư duy nhận thức như hợp tác, tự giam sát, phân tích dữ liệu, và đánh giá thông tin. Trong suốt quá trình thực hiện dự án, các câu hỏi định hướng sẽ kích thích người học tư duy và liên hệ với các khai niệm mang ý nghĩa thực tiễn cao.
Tầm quan trọng của dạy học dự án với học sinh
1. Thiết lập mối liên hệ giữa nội dung học tập với cuộc sống ngoài học đường, hướng tới các vấn đề thực tiến nghề nghiệp. Nhiều nội dung học (thường là kiến thức cổ điển) có rất ít mối liên hệ với cuộc sống hàng ngày, sách giáo khoa lại luôn thiếu tính cập nhật nên những ứng dụng trong sách nhanh chông bị lạc hậu. Điều đó làm cho ý nghĩa của việc học trở lên khó thuyết phục, khiến người học không cảm thấy hứng thú. Vì vậy, làm cho nội dung học trở nên có ý nghĩa thực tiễn là một trong những cách làm cho nguòi học hứng thú với việc học.
2. Phát triển kỹ năng phát hiện và giải quyết vấn đề thực tiễn: Cách giải quyết vấn đề thực tiễn không rập khuôn với cách giải quyết vấn đề khoa học mà học sinh được học. Tập giải quyết các vấn đề thực tiễn và rèn luyện tiến khoa học và các kỹ năng tiến trình khoa học trong việc áp dụng hiểu biết vào thực tiễn.
3. Tạo cơ hội cho học sinh tìm hiểu chinh minh và tự khẳng định minh: Dạy học truyền thống với quá trình dạy học hàn lâm, lý thuyết chỉ phù hợp với một số ít người học có tiềm năng phát triển tư duy logic, còn với số đông có phong cách học khác kiểu dạy học này gây ra áp lực kéo dài, làm cho họ mất dần sự tự tin vào bản thân, không phát hiện được khả năng của chinh minh mà chỉ thấy minh ngày càng không thích ứng. Dạy học dự án là dạy học đa phong cách giúp người học có cơ hội phát triển và phát huy điểm mạnh của minh.
4. Phát triển kỹ năng sống: Giao tiếp, hợp tác, quản lý, điều hành, ra quyết định…là những kỹ năng sống quan trọng quyết định sự thành công trong mọi linh vực của con người trong thế kỷ 21 mà kiểu dạy học truyền thống với những đặc điểm của minh có vai trò hạn chế. Rèn luyện kỹ năng sống là mục tiêu của nhiều mô hình dạy học tích cực hiện nay.
5. Phát triển kỹ năng tư duy bậc cao ( phân tích, so sánh, tổng hợp, đánh giá, sáng tạo): Để giải quyết một vấn đề thực tiễn, người học phải phân tích, so sánh, tổng hợp, đánh giá, lựa chọn thông tin, giải pháp, tạo ra tổng thể kiến thức mới ngay trong quá trình xử lý thông tin (kiến thức) tìm được.
6. Tạo điều kiện cho nhiều phong cách , khả năng học tập khác nhau, tạo môi trường cho sự hỗ trợ, thúc đẩy lẫn nhau của người học vì sự phát triển toàn diện, nhiệm vụ học tập tới tất cả học sinh: Mỗi người học đều phải đóng góp vào quá trình thực hiện các nhiệm vụ học tập, đó là trách nhiệm, đồng thời cũng là mong muốn được khẳng định minh của mỗi cá nhân.
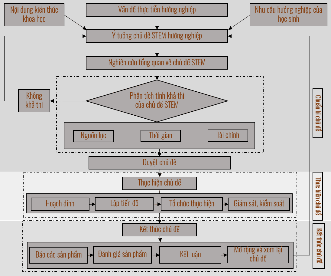
Tiến trình dạy học dự án chủ đề STEM hướng nghiệp cho học sinh phổ thông
Giai đoạn 1: Chuẩn bị chủ đề STEM
Xuất phát từ nhu cầu thực tiễn nghề nghiệp, nội dung kiến thức khoa học phổ thông và nhu cầu hướng nghiệp của học sinh. Giáo viên triển khai thành các chủ đề STEM phì hợp, hấp dẫn. Để đưa người học vào tiến trình tìm tòi nghiên cứu, giáo viên xây dựng bộ câu hỏi định hướng để hình thành cho học sinh ý tưởng của chủ đề STEM.
*Vấn đề hướng nghiệp
Vấn đề thực tiễn hương nghiệp là những vấn đề liên quan đến các linh vực nghề nghiệp hoặc vấn đề thời sự của nghề nghiệp mà học sinh đặt câu hỏi: Tại sao vấn đề này lại xảy ra như vậy? Bằng cách nào ta sẽ giải quyết vấn đề một cách tốt nhất?
*Đề xuất ý tưởng chủ đề STEM hướng nghiệp
Từ thực tiễn cuộc sống xung quanh, sau khi tìm hiểu thực trạng, tiến hành điều tra, thảo luận nhóm và tham khảo từ nhiều nguồn, học sinh sẽ đưa ra nhiều ý tưởng chủ đề STEM hướng nghiệp hấp dẫn khác nhau. Điều tất yếu là học sinh phải biết đưa ra những luận cứ xác đáng để bảo vệ ý tưởng đó. Nghĩa là, trước tiên học sinh xác định mục tiêu chung cho chủ đề.
* Nghiên cứu tổng quan chủ đề STEM hướng nghiệp
Học sinh thực hiện nghiên cứu tổng quan các kiến thức liên quan đến ý tưởng chủ đề STEM hướng nghiệp, các giải pháp đã phân tích, phân tích các ưu điểm, nhược điểm của chúng và từ đó đề xuất giải pháp cho minh. Trên cơ sở đó, học sinh mới có cơ sở để phân tích tính khả thi của chủ đề về mặt kiến thức.
*Phân tích, đánh giá tính khả thi của ý tưởng chủ đề STEM hướng nghiệp
Sau khi đã hoàn thành ý tưởng chủ đề, học sinh và giáo viên tiến hành thảo luận, phân tích, đánh giá tính khả thi của ý tưởng. Tính khả thi của ý tưởng của chủ đề được xét trên 3 phương diện: thời gian, nguồn lực ( con người, kiến thức, phương tiện vật chất) và tài chinh. Nêu ý tưởng chủ đề khả thi thì tiến hành biến ý tưởng thành hành động, nếu không khả thi thì phải quay về xem xét lại ý tưởng nhằm giảm thiểu tinh trạng lãng phí thực hiện chủ đề nhưng không thành công.
*Duyệt chủ đề và tiến hành ký hợp đồng
Với chủ đề STEM hướng nghiệp có tính khả thi, giáo viên ký duyệt chủ đề. Hợp đồng được ký giữa giáo viên và đại diện nhóm học sinh, không có giá trị pháp lý bên goài nhà trường. Hợp đồng thể hiện trách nhiệm và quyền lợi của học sinh là chinh, đông cũng thời thể hiện nghĩa vụ của giáo viên với nhóm học sinh thực hiện chủ đề.
Giai đoạn 2: Thực hiện chủ đề STEM
* Hoạch định chủ đề
Hoạch định là tiến trình trong đó nhóm học sinh xác định và lựa chọn mục tiêu chuyên biệt của chủ đề cụ thể, vạch ra những hành động cần thiết nhằm đạt được mục tiêu đề ra. Nhóm học sinh cùng với giáo viên tiến hành thảo luận để đưa ra tiêu chí đánh giá rõ ràng, phù hợp vơi mục tiêu chủ đề. Hoăchj định chủ đề có vai trò:
-ĐỊnh hướng hành động của nhóm, lanh đạo và kiểm tra.
-Giúp đề ra mục tiêu, biện pháp, nguồn lực, cách thức thực hiện chủ đề.
-Đảm bảo cho nhóm hoạt động một cách hiệu quả, đồng bộ.
Lợi ích của hoạch định chủ đề:
-Tăng sự phối hợp chặt chẽ giữu các thành viên, định rõ trách nhiệm của từng học sinh và nỗ lực theo cùng một hướng.
-Kích thích sự tham gia, thành công của cả nhóm đòi hỏi sự tham gia của tất cả các thành viên.
-Tạo được một nền tảng chuyên môn nghề nghiệp và kiến thức sâu rộng cho mỗi thành viên.
-Hệ thống kiểm tra đánh giá hiệu quả hơn (có nền tảng, tiêu chuẩn rõ ràng để đánh giá, mỗi thành viên biết rõ minh phải làm gì)
* Lập tiến độ chủ đề
Tiến độ thực hiện là mức độ tiến triển của chủ đề trong một khoảng thời gian nhất định. Việc lập tiến độ chủ đề giúp học sinh và giáo viên theo dõi việc thực hiện chủ đề được tiến hành như thế nào, gặp những khó khăn gì…Từ đó giúp nhóm học sinh tổ chức, kiểm soát và kết thúc chủ đề một cách hiểu quả.
* Tổ chức thực hiện chủ đề
Trên cơ sở các hoạch định và tiến độ thực hiện, các thành viên thực hiện nhiệm vụ được phân công. Dưới sự chủ trì của nhóm trưởng, nhóm phải họp định kỳ để thảo luận, đánh giá từng giai đoạn của thực hiện trong tiến độ. Biên bản các cuộc họp của nhóm làm căn cứ đánh giá mức ddộ hoàn thành nhiệm vụ từ các thành viên, để hoàn thành chủ đề STEM.
*Giám sát chủ đề
Thư ký của nhóm chinh là giám sát viên trực tiếp và xuyên suốt trong quá trình thực hiện chủ đề. Bên cạnh đó luôn có sự giam sát của giáo viên nhăm kịp thời hướng dẫn, điều chỉnh hướng đi phù hợp, sáng tạo của học sinh.
Giai đoạn 3: Kết thúc chủ đề STEM
-Báo cáo sản phẩm chủ đề của các nhóm.
-Đánh giá sản phẩm theo các tiêu chí đã thống nhất từ trước giữa giáo viên và học sinh.
-Kết luận chủ đề đã hoàn thành và mức độ hoành tráng như thế nào.
-Mở rộng và xem xét chủ đề giúp học sinh nhận thức về việc đã thực hiện ( siêu nhận thức) như: tiến trình thực hiện chủ đề gồm các giai đoạn nào, có cần thiết phải điều chỉnh hay sửa đổi gì không, những điều đã thực hiện được khi thực hiện chủ đề, có thể phát triển theo hương khác được hay không, chủ đề có đống góp hữu ích gì cho xã hội…
Sơ đồ tiến trình dạy học dự án theo chủ đề STEM hướng nghiệp cho học sinh phổ thông được thể hiện như sau:

Dạy học dự án chủ đề STEM hướng nghiệp cho học sinh phổ thông được tổ chức theo hương ngoại khoa vận dụng kiến thức khoa học, kinh nghiệm mà học sinh đã tích lũy từ trước để thực hiện chủ đề nhằm phát triển năng lực hướng nghiệp của học sinh. Trong quá trình thực hiện chủ đề, học sinh sẽ tích lũy được thêm nhiều kiến thức, kỹ năng mới liên quan đến nghề nghiệp mà trong chương trình chính khóa không thể đáp ứng đủ thời gian.
Nguồn: NXB Đại học Sư Phạm Tp Hồ Chí Minh.